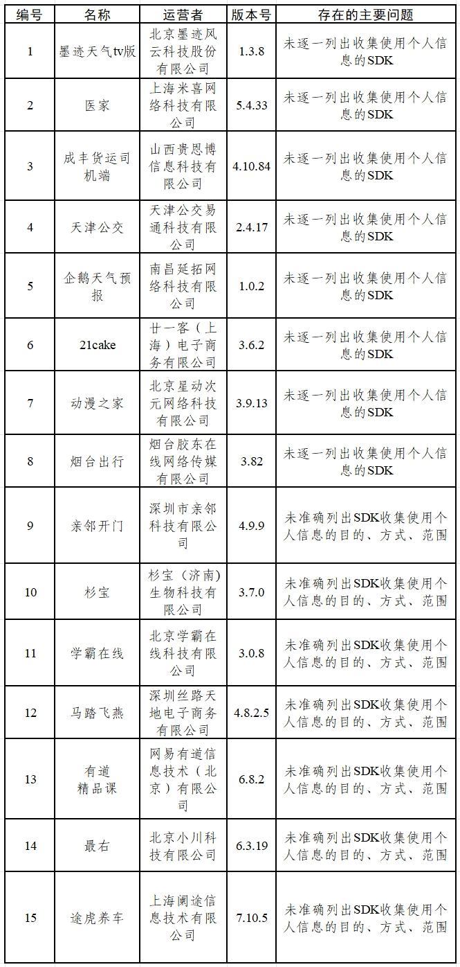
一、墨迹天气tv版、医家等15款App存在未逐一列出收集使用个人信息的SDK,未准确列出SDK收集使用个人信息的目的、方式、范围等问题(详见下表)。
二、CTP穿透采集、金仕达穿透采集等16款SDK收集使用个人信息,存在未提供个人信息收集使用规则,未说明自行或协助App响应用户个人信息权利请求的措施,未及时响应用户个人信息投诉举报等权利请求等问题(详见下表)。
三、相关App和SDK运营者应当于本通报发布之日起的15个工作日内完成整改,并将整改情况报我办。我办将会同有关部门进行核查,并结合整改情况依法依规开展处置处罚。
联系电话:010-55635865,邮箱:Appzhili@cac.gov.cn
中央网信办秘书局
2025年5月6日
来源:网信中国
版权归原作者所有,向原创致敬!
责 编:房欢欢
审 核:卢秀颖
统 筹:王培培
监 制:王 成
