
从业人员违规炒股、投行业务违规等券商频频受到处罚的领域,在5月又暴露出了新问题。
iFinD数据显示,2025年5月共有17家证券公司和26名证券从业人员受到证监会、各地证监局以及沪深交易所的处罚(按文件披露日期统计,下同),其中4张罚单包含没收违法所得、罚款等处罚措施,罚没金额共计543.84万元。
从数量上看,(002926.SZ)因旗下一营业部存在从业人员违规委托证券经纪人以外的个人进行投资者招揽活动的行为共收到3张罚单,(601788.SH)、五矿证券、(600369.SH)等7家券商5月分别收到2张罚单。
头部券商员工“抄作业”式违规炒股
5月共有5张罚单指向证券公司员工违规炒股的行为,除了一张未说明从业者所属券商的罚单外,其余4张罚单分别涉及(600030.SH)、(601688.SH)、(601099.SH)证券和中银国际证券(即(601696.SH))旗下员工,这4张罚单罚没金额共计543.84万元。
涉及中信证券、华泰证券的两张罚单显示,两家公司均出现员工“抄作业”式违规炒股行为。
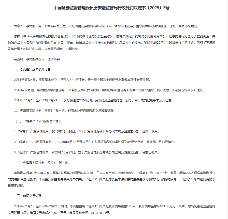
安徽证监局5月28日发布的行政处罚决定书显示,中信证券时任信息技术中心高级经理李海鹏,利用职务权限获知某私募基金的持仓、委托、当日成交记录等未公开信息,并控制亲属的3个证券账户进行趋同交易,三年多时间里趋同交易金额2900.38万元,盈利金额213.14万元。
依据《证券投资基金法》第一百二十三条第一款,安徽证监局对李海鹏进行“没一罚一”的处罚,最终罚没426.27万元。
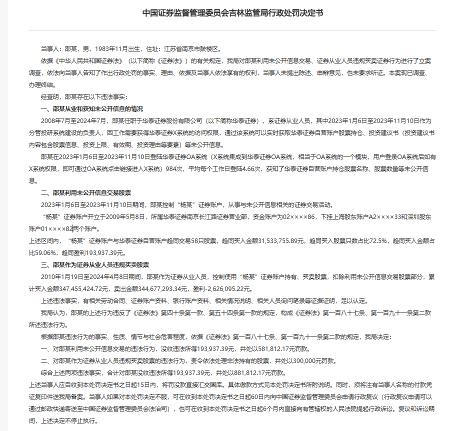
华泰证券员工邵某“抄作业”的对象则是公司的自营账户。吉林证监局披露的行政处罚决定书显示,邵某在担任华泰证券分管投研系统建设的负责人期间,获知了华泰证券自营账户持仓股票名称、股票数量等未公开信息并进行趋同交易。不到一年时间里,邵某趋同交易58只股票,盈利19.39万元。
此外,邵某作为证券从业人员违规交易股票长达四年,累计买入、卖出金额均超过3亿元,亏损262.61万元。
吉林证监局综合两项违法事实,合计对邵某没收违法所得19.39万元,并处以88.18万元罚款。
从业人员利用职务之便获得未公开信息进行趋同交易的违规行为,在今年已不是首次出现。
今年1月,湘财证券前总裁、高级顾问孙永祥,在任职期间获知湘财证券自营账户投资信息并进行趋同交易,最终被重庆证监局责令依法处理非法持有的股票,并罚没1800余万元。
罚单不“报备”再受罚
华福证券、中信证券、国投证券、五矿证券、中航证券和国泰海通(601211.SH)证券等6家券商、12名保荐代表人在5月收到罚单。
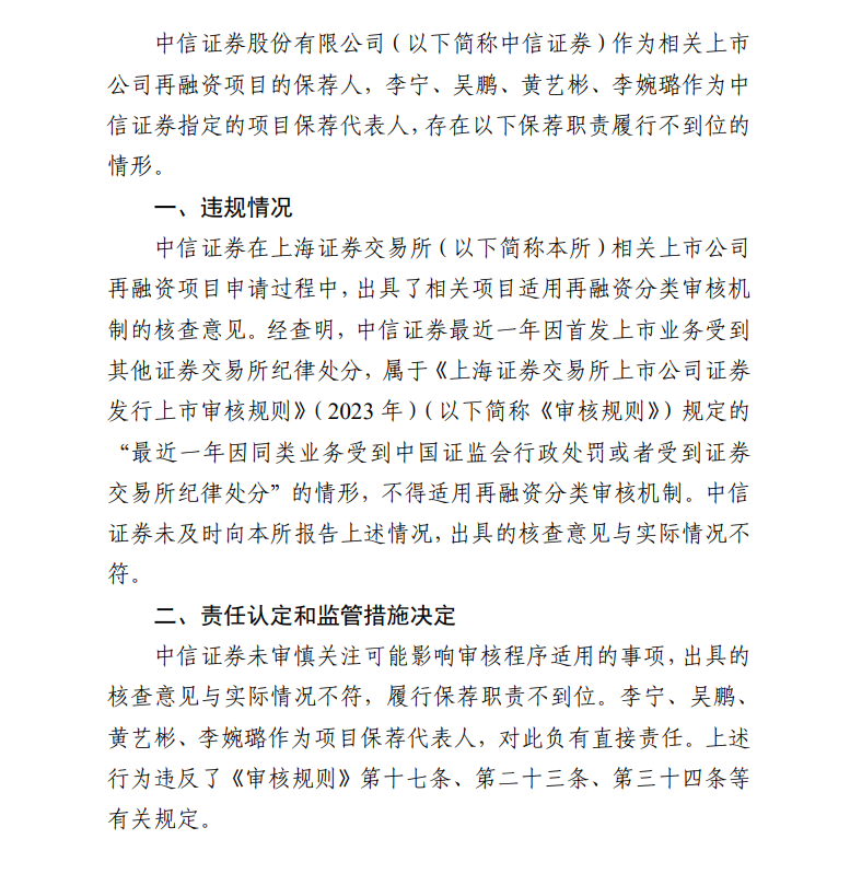
其中,上交所披露的针对中信证券、国投证券的2张罚单,显示两家券商均因未及时向上交所报告此前被处罚的情况,而再次受到处罚,属于较为少见的处罚理由。
以针对中信证券的处罚为例。上交所指出,中信证券及四名保代在相关上市公司再融资项目申请过程中,出具了相关项目适用再融资分类审核机制的核查意见。经查明,中信证券最近一年因首发上市业务受到其他证券交易所纪律处分,属于《上海证券交易所上市公司证券发行上市审核规则》(2023年)规定的“最近一年因同类业务受到中国证监会行政处罚或者受到证券交易所纪律处分”的情形,不得适用再融资分类审核机制。中信证券未及时向本所报告上述情况,出具的核查意见与实际情况不符。
最终,上交所对中信证券及四名保代给予监管警示,并要求中信证券进行内部追责并提交书面整改报告。
银柿财经梳理发现,2024年5月至今,中信证券及旗下保代因首发上市业务违规共收到过深交所开出的3张罚单、北交所开出的1张罚单;国投证券及2名保代则在2024年9月受到深交所的处罚。
国泰海通证券在2025年5月因投行业务违规被深交所“资格罚”,这也是其完成合并、更名进程后的首张罚单。这张罚单共揭示了及两名保代的五项违规行为,也暴露出中鼎恒盛气体设备(芜湖)股份有限公司(以下简称,中鼎恒盛)“带病闯关”的情况。
深交所指出,中鼎恒盛对报告期内部分原始业务资料进行重新制作,对2020年至2022年6月的财务核算进行重新整理(以下简称,理账),该公司母公司单体报表资产总额和净资产理账前后差异率分别为43%和36%,营业收入和净利润的差异率分别为20%和24%。同时,中鼎恒盛理账的依据并非原始业务单据,而是由仓库人员制作且仅由仓库人员审核的出入库单,部分存货入库对应的供应商发货单系后补。
此外,中鼎恒盛还存在未充分披露研发费用内控不规范情形、未充分披露收入确认不规范情形等违规行为,而作为中介机构的国泰海通却未能充分关注这些违规行为,并发表了不准确的核查意见。
最终,深交所对国泰海通给予通报批评的处分,对两名保代贾超、陈金科给予六个月内不接受其签字的发行上市申请文件、信息披露文件的处分。
同为中鼎恒盛IPO中介机构的容诚会计师事务所(特殊普通合伙)及3名签字注册会计师,中鼎恒盛董事长、副总经理和财务总监也均遭到处罚。






