一、标准究竟有什么区别呢?
推荐性国家标准
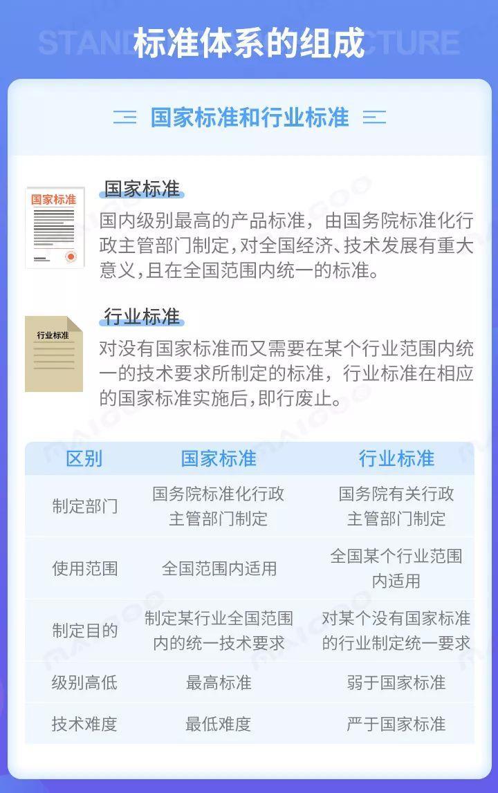
是对满足基础通用、与强制性国家标准配套、对各有关行业起引领作用等需要的技术要求。为适应某些领域标准快速发展和快速变化的需要,1998年规定在四级标准之外,增加一种“国家标准化指导性技术文件”,作为对国家标准的补充。
推荐性国家标准代号:GB/T
国家标准化指导性技术文件代号:GB/Z
(二)行业标准:行业标准是指没有推荐性国家标准、需要在全国某个行业范围内统一的技术要求。行业标准是对国家标准的补充,是在全国范围的某一行业内统一的标准。行业标准在相应国家标准实施后,应自行废止。过去行业标准也有强制性标准与推荐性标准之分,在2018年1月1日生效的最新版标准化法中已经去除了强制性行业标准。
各个行业的行业标准代号都有所不同,例如通信行业的行业标准代号为YD,电子行业的行业标准代号为SJ。
(三)地方标准:地方标准是指在国家的某个地区通过并公开发布的标准。如果没有国家标准和行业标准,而又需要满足地方自然条件、风俗习惯等特殊的技术要求,可以制定地方标准。地方标准由省、自治区、直辖市人民政府标准化行政主管部门编制计划,组织草拟,统一审批、编号、发布,并报国务院标准化行政主管部门和国务院有关行政主管部门备案。地方标准在本行政区域内适用。在相应的国家标准或行业标准实施后,地方标准应自行废止。
地方标准代号为“DB”加上省、自治区、直辖市的行政区划代码,如甘肃省的代码为62。
(四)团体标准:团体标准是由团体按照团体确立的标准制定程序自主制定发布、由社会自愿采用的标准。社会团体可在没有国家标准、行业标准和地方标准的情况下,制定团体标准,快速响应创新和市场对标准的需求,填补现有标准空白。国家鼓励社会团体制定严于国家标准和行业标准的团体标准,引领产业和企业的发展,提升产品和服务的市场竞争力。
团体标准编号
依次由团体标准代号(T)、社会团体代号、团体标准顺序号和年代号组成。团体标准编号中的社会团体代号应合法且唯一,不应与现有标准代号相重复,且不应与全国团体标准信息平台上已有的社会团体代号相重复。比如中国标准化协会发布的T/CAS 287-2017《家用电冰箱智能水平评价技术规范》团体标准,中国家用电器协会发布的T/CHEAA 0001—2017《智能家电云云互联互通标准》团体标准。
团体标准编号依次由团体标准代号(T)、社会团体代号、团体标准顺序号和年代号组成。
(五)企业标准:企业标准是对企业范围内需要协调、统一的技术要求、管理要求和工作要求所制定的标准。国家支持在重要行业、战略性新兴产业、关键共性技术等领域利用自主创新技术制定团体标准、企业标准。企业产品标准其要求不得低于相应的国家标准或行业标准的要求。企业标准由企业制定,由企业法人代表或法人代表授权的主管领导批准、发布。
企业标准编号
企业标准编号由企业标准代号,标准发布顺序号,标准发布年代号组成·企业标准一经制订颁布,即对整个企业具有约束性,是企业法律性文件,没有强制性企业标准和推荐性企业标准之分
企业标准的编号格式为:Q/(企业代号)(四位顺序号)S──(年号)
企业标准的代号用“Q/” (“企”汉语拼音“qi”的声母)加企业代号组成,企业代号可用汉语拼音字母或阿拉伯数字或两者兼用组成。企业代号按企业隶属分别由上级行政主管部门会同同级标准化行政主管部门规定。通常的企业标准的代号形式是“Q/xxx”。
企业标准的编号由企业标准的代号、标准顺序号和发布年代号组成。
二、按照标准的约束力分类?
我国在《标准化法》中将国家标准分为强制性国家标准和推荐性国家标准。
强制性国家标准的制定严格限定在保障人身健康和生命财产安全、国家安全、生态环境安全以及满足经济社会管理基本需求的范围内。例如,GB 4706《家用和类似用途电器的安全》系列国家标准属于保障人身健康和生命财产安全的范畴;GB 17859-1999《计算机信息系统安全保护等级划分准则》属于保障国家安全的范畴;GB 3095-2012《环境空气质量标准》属于保障生态环境安全的范畴;GB50016《建筑设计防火规范》是综合性防火技术规范等。
强制性标准是最低门槛,是一条红线,任何团体和企业都不能踩踏这条红线。一旦违反或没能达到强制性标准的要求,则相应机构的生产和社会活动应立即停止或被取缔,所生产的产品为不合格产品。
除强制性标准之外的国家标准都是推荐性标准。行业标准和地方标准一律都是推荐性标准。团体标准和企业标准也都是推荐性标准。推荐性标准又称自愿性标准,它是在生产、交换、使用等方面,通过经济手段或市场调节而自愿采用的一类标准。应当指出的是,推荐性标准一经接受和采用,或各方商定同意纳入经济合同中,就成为相关方必须共同遵守的技术依据,具有法律上的约束性。
推荐性标准为推荐执行,以GB/T开头,是对满足基础通用、与强制性国家标准配套、对各有关行业起引领作用等需要的技术要求。
三、那么企业该执行哪个标准呢?
通常情况下我们选用标准时的顺序为:国标→行标→团标→企标。
有国标和行标时优先选用国标和行标,没有国标和行标时社会可以自主制定团体标准。
但在有国标和行标时制定的团体标准必须高于国标和行标,指标低于国标和行标的团标为无效标准。
如果企业标准高于行业标准或者国家标准,也可以执行所备案的企业标准。否则,按照这个顺序执行国家标准、行业标准、企业标准。
可以这样认为:国标、行标、企标允许同时存在,但前题条件是制订标准时,企标应优于(高于)行标,行标又优于(高于)国标。








